Principal's Report
- Tania Sorbello

Principal's Report
- Tania Sorbello
Welcome back to our students, staff, and community! It has been wonderful to see familiar faces and new friends reconnecting, sharing stories of holiday adventures, and settling into the new school year. Our students have transitioned beautifully, embracing learning with enthusiasm and curiosity.
On a personal note, I want to extend my heartfelt thanks to our school community and staff for the positivity, energy, and commitment they bring each day. Our students have quickly adapted to new learning environments and are building friendships across their cohorts. For those in newly formed multi-age groups, it’s inspiring to see fresh learning communities and connections emerging. I am incredibly proud to lead such a vibrant, child-focused community, and I am honoured to work alongside such dedicated staff, students, and families.
Our 2026 leadership and teaching structure is as follows:
Leadership Team:
Principal: Tania Sorbello
Assistant Principal: Joseph Dykes
Assistant Principal (0.5FTE): Nick England
Leading Teacher – Disability and Inclusion – Jake Mutimer
Learning Specialist – Curriculum Leader – Refi Balla
Wellbeing – Shared between leadership team
Teaching Teams
Year 6: 6AD – Adrian DeLandre | 6KF – Kathleen Feeny
Specialists
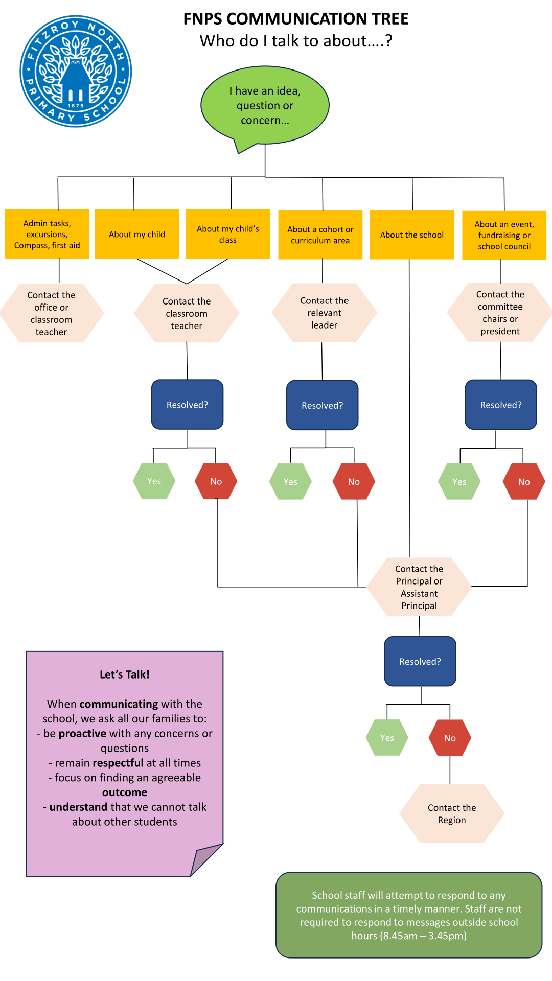
With some changes in staffing and leadership, we’ve created a communications diagram to guide you on who to contact for any queries. This is designed to provide a clear pathway for ideas, questions, or concerns.


Our Parent / Carer - Teacher Meet and Greet afternoon is scheduled to be held this Wednesday 4th February 2026 from 1:20pm – 6pm. These 10 minute appointments will be an opportunity for you to meet your child’s teacher and share any relevant and important information about their learning preferences. Appointments are still able to be made, so please head to Compass to book your time slot.
Students will finish at 12:45pm on this day so, if required, please contact TheirCare for supervision for the afternoon.
For the safety of the children, all adults visiting the school must enter via the main administration door, regardless of their destination. Between 9:15am and 3:15pm, all other gates remain locked. Visitors are asked to sign in at the front counter and provide a reason for their visit.
All visitors must also provide evidence of a current, fully processed Working With Children Check (WWCC). If you need to apply for a volunteer WWCC, you can do so here.
What a fantastic start for our 2026 Preps! The children have quickly settled into routines, enthusiastically embracing their learning. So many little blue t-shirts zipping around the yard; making friends, playing together, and navigating this exciting new world!
We also warmly welcome new families joining our school community this year; make sure to say hello at drop-off or pick-up. Together, we continue to build a thriving, connected community.






I dreamed I stood in a studio and watched two sculptors there, The clay they used was a young child’s mind And they fashioned it with care.
One was a teacher and the tools they used were books, music and art, The other, a family with guiding hands and a gentle, loving heart.
| And when, at last their work was done they were proud of what they had wrought, For the things they had worked into the child could never be sold or bought.
And each agreed they would have failed if they had worked alone For behind the family stood the school, And behind the teacher stood the home. Author Unknown |
Until next time, go gently,
Tania